时长:
83分钟
播放:
214
发布:
3年前
主播...
简介...
本期节目是枕边风theuglytruth的特别企划「沙漏系列」第四集中,miya和中年延长线主播倩倩对话的完整录音。倩倩为我们梳理了居家养老、社区养老和机构养老的主要区别,以及我们可以为养老提前做的一些准备。
如果你对「沙漏系列」内容感兴趣,记得关注「枕边风the ugly truth」官方微信,我们将在节目推文中附上谈话中提到的专业信息与相关渠道,并在公众号陆续上线与嘉宾的完整版谈话。
Timeline:
00:04:31 什么是老年学?
00:10:36 养老选择主要有哪些?
00:17:57 居家养老要考虑哪些问题?
00:23:29 抱团养老靠谱吗?
00:32:01 选择养老机构需要考虑哪些因素?
00:46:49 养老机构的“外送服务”
00:50:05 跟伴侣讨论生死观
00:56:38 什么是时间银行?
00:59:37 什么是辅具租赁?
01:00:35 什么是意定监护人?
01:08:36 我们还可以为养老做哪些准备?
相关信息:
9073养老格局

各种不同的养老选择

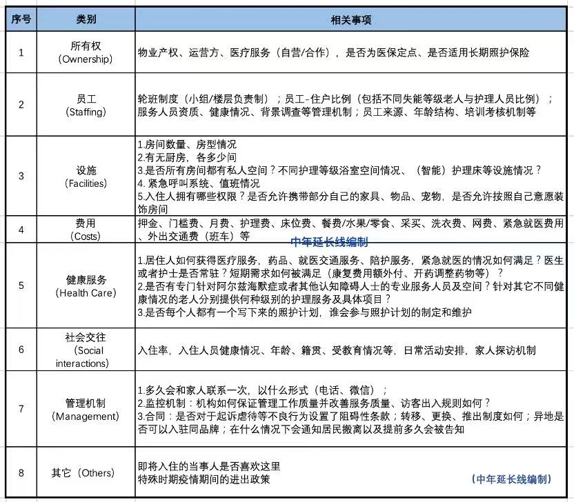
养老机构参观注意事项

北京市民政局关于支持开展“物业服务+养老服务”试点工作的通知
如果你想了解更多关于养老的信息,请在各大音频平台关注播客「中年延长线」
评价...
空空如也
小宇宙热门评论...
黑爪
3年前
0
🛋️
Simin_Z
3年前
0
给倩倩打call
微波助澜
1年前
广东
0
太及时了!
西西_HWaV
3年前
0
38:13 这期值得好好做笔记
载月空船
2年前
四川
0
听了好久才知道原来是中年延长线的主播