https://babi.com/

问题不大NoBigDeal - 当我们害怕评价时,我们在害怕什么 - EarsOnMe - 精选播客,一听即合
Album
时长:
78分钟
播放:
1.95万
发布:
2年前
简介...
https://xiaoyuzhoufm.com

我们对评价的恐惧,背后隐藏着什么?害怕能力不够好,害怕价值不够高,害怕难以获得足够的生存资源,害怕面对自己的不完美……


为何一则负面评价,就能在我心中激起惊涛骇浪?甚至,仅仅是想到「可能得到差评」,我就浑身难受?


如何才能拥有一颗大心脏?如何更自如地与别人的眼光相处?


本期,不二和赤赤同你一起深入剖析「评价恐惧」,从认知行为治疗(CBT)和内在家庭系统理论(IFS)等角度,梳理它内部的层层逻辑,学会面对各种评价


欢迎转发给「对评价过敏」的朋友,让我们一起面对恐惧,拥抱自己,笑对评价~


【当值主播】


不二,心理学发烧友,小红书@不二wonder即刻微博 @富于理性,专栏「富于理性」


赤赤,协和医学博士在读,小红书@赤赤_问题不大NBD


【你将听到】


02:15 拖延背后,藏着对评价的担忧 இwஇ


13:25 夸我夸得不到位,只会让我更伤心……


19:03 拿诺奖的天才,也会玻璃心?当然会啦!


24:17 我们在意评价,理由可是相当充分的!评价比二向箔还要厉害


29:15 探究对评价的害怕像剥洋葱,剥开每一层,辣度一路高升


35:27 什么叫「依存性自尊」?


40:01 闺女考上了北大,老父亲却很伤心???


49:01 如何摆脱低价值感?当场实践 CBT 流派的现实检验


55:39 理解害怕评价的那个部分:IFS 流派会怎么看


58:27 讨厌被「评价」,是对自己主体性的捍卫吗?


1:00:28 如何应对公正的负面评价?


1:10:29 如何应对不公正的差评?


【听友福利】


下载Glowe阁楼的App,注册时使用专属邀请码【LOVE】,即可享受50元优惠券。评论区再选出 3 位朋友,赠送阁楼200元的优惠券(双周方案可用)


Glowe阁楼是一个专注于提供线上心理咨询服务的App,平台咨询师100%持证或心理科班毕业,在此基础上还需要通过笔试、面试、模拟个案等5层筛选,通过率不足3%,专业可靠。


阁楼的不同之处在于:一次咨询包含50分钟视频/语音+5天留言,性价比超高,适合长期咨询。50分钟作为正式咨询的部分,5天的留言作为咨询师收集来访信息的工具,帮助来访和咨询师更好的建立信任,提高咨询效率。


Glowe阁楼App已上线各大应用商城,欢迎下载使用;如果对咨询有疑问,可以询问App首页的咨询助理,希望阁楼可以给你提供一个安全专业的心理休息区。


【提到的资源】


书籍《好心情:伯恩斯新情绪疗法》


书籍《思维的发现》


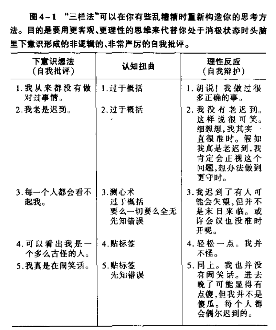
跟自己「辩论」的表格:认知行为疗法的「三栏法」



【幕后小组】


剪辑:二琳


制作:不二、赤赤、二琳、本真


音乐:Lucid Dreamer by Spazz Cardigan YouTube音乐库


「问题不大NoBigDeal」是一档由爱出发的播客。来听「问题不大」,问题就会不大!


「倾诉信箱」如果你有节目主题相关的困扰,欢迎来信,地址 nobigdeal525@163.com。请注明昵称,以及是否愿意在节目中公开。信件回复不可替代医疗或心理治疗。


「合作邮箱」 questionmarks@163.com


「加入听友群」请添加微信「xh18701168525」并备注「加入听友群」

评价...

空空如也

小宇宙热门评论...
三猫教母
2年前 江苏
42
59:47 我个人觉得其实每一期都有需要的受众的,因为人类就是一个问题中心,只是可能正好触碰到了大多数人的痛点所以有的节目会收听率高,但不代表其他的节目就没有价值,只要内容是ok的,主题小众一点收听率低不代表不重要哦,所以不二不要把收听率作为唯一考量是不是就不会那样想啦
三分之一个小黄
2年前 广东
19
07:05 突然有了一个很怪的想法。我到底是害怕看到别人的成功然后有自我的批判评价,还是害怕失败。我是不是其实不害怕失败,我害怕的是别人的评价和挑剔,然后叠加我自己的最恶毒的评价。
三分之一个小黄
2年前 广东
14
55:33 赤赤好厉害啊,不是谁都能读博士的诶,还是医学博士。而且不是每一个医学博士都会有播客诶。
zz露露猪
2年前 重庆
13
还没有完全听完这期内容,但好像又理解自己一点点^_^ 我就是一个非常在意评价和反馈的人~举个例子,每次在给导师或者某位领导发送消息时,我会非常紧张。具体表现为会不停地在文件传输助手里反复编辑要发送的内容,还没有发送成功就已经预想了对方收到这条消息时内心深处会涌上的评判,以及皱着眉头不想回复的神情。做好心理建设之后,才会长按点击逐条发送。 发送成功后呢,会因为对方没有立刻回复而感到一丝放松,也会因为这个间隔时间而紧张,反复在收到消息提示音时的紧迫感和发现不是对方时的窃喜感中横跳,直到最后在接收到语音通话时焦虑状态达到顶峰……
akayhex
2年前 福建
7
59:45 喜欢主体性这段!
Mari
2年前 江苏
6
每一期都击中我呜呜呜呜
静下来的小白
2年前 四川
6
不二,我很期待很期待你的出现的😄
卡列宁的微笑_XCAh
2年前 河南
6
我的电子布洛芬上线啦!真的每一期都好喜欢😌
鲶鱻
2年前 山东
5
第一!!!
Mari
2年前 江苏
5
第四!
圆圆瓜瓜
2年前 云南
5
第五!
ComboZ
2年前 山东
5
好耶!!
进击的牛角包
2年前 中国香港
5
38期之后去阁楼做了第一次的心理咨询,感觉很好!!这种模式真的挺棒的。这一期的主题也很好啊,而且你们在互相肯定的过程中直接让我想到和朋友之间的相处了,喜欢朋友偏爱的毫无理由的对我的肯定,但更喜欢朋友理性的分析之后有理有据的肯定,对我来说这都是可以覆盖负面评价的solution
忘千郁
2年前 山西
4
不二和赤赤这期做的很棒啊,表白你们,不过你们三个一起录最好啦!能看到你们一直有商务我就放心啦,比心❤
多肉瓜瓜
2年前 福建
4
听得我眼泪汪汪 我要好好爱自己!
HD322210x
2年前 广东
4
真的很喜欢这档节目。希望多多更新。
乌拉_
2年前 福建
4
来评论一下,三位主播风格都不一样,每一个人都是不可或缺的,因为有了你们三个这档节目才能做的这么好🙏🏻🙏🏻🙏🏻🥳
HD101864w
2年前 新疆
4
54:57 每一期节目都是很珍惜的存在!
不二爱心理
2年前 北京
4
如何更自如地与评价相处?欢迎分享! 下载Glowe阁楼的App,注册时使用专属邀请码【LOVE】,即可享受50元优惠券✌️ 评论区选出 3 位朋友,赠送阁楼200元的优惠券(双周方案可用)
蕉羊
2年前 江苏
3
这期可以作为赤赤回信的实操指南了❤️
Kenny0312
2年前 上海
3
喜欢这期!尤其是把什么作为评价自己的支柱那一段让我很有收获!感谢主播姐妹们!
EarsOnMe

加入我们的 Discord

与播客爱好者一起交流

立即加入

扫描微信二维码

添加微信好友,获取更多播客资讯

微信二维码

播放列表

自动播放下一个

播放列表还是空的

去找些喜欢的节目添加进来吧