2025年6月18日,监管内部发出了《关于分红险分红水平监管意见的函》
本期属于临时加更,属于special节目,所以开头用了SP。
后面临时加更的节目会用SP来标记,会对行业内的一些重大事项做专题化的讨论。
本期节目之所以重要,是因为对于分红型保险来说,2024年的监管“限高”政策,导致很多分红险的分红实现率“暴跌”。
但是最新的函件,监管对这种政策干预进行了修正,放权保险公司“有条件”的自己决策分红实现率,对于正在考虑分红险的消费者,有很强的参考价值。
【特邀嘉宾】
晓天(微信:qdhuangxt):央企保险公司资深内勤,从事过监管政策研究,战略分析等工作,熟悉保险行业,同时也一直坚持初心。
【主理人】:
瓜瓜李(微信:zhqnli) 北大本科,巴黎新加坡旅居多年。前投资银行打工人,美港股15年投资经验。20岁出头住院理赔30万,之后开始研究保险,踩过不少坑,希望别人少踩点儿。高端医疗险用户,人类幼崽饲养员。
宇哥(微信:chengyuxing0306):中兴通讯工程师,西工大研究生,曾流亡非洲大陆多年,热爱养龟,对医疗险/董责险/信用险等“硬骨头”险种研究相当深入,把保险当学术的81年钢铁直男。
-----------
1:33 简单介绍什么是分红险
2:04 2024年的分红险“限高”令来由
【解读监管函】
10:26 分红水平要对应过去3年的投资收益率
12:28 分红保险账户特别储备也是一个重要衡量指标
13:21 保险公司的监管评级1-3级“拟分红水平”受限制会更少,但是4/5级的公司,分红就会比较难看
23:15 保险公司分红实现率审议的多部门平衡机制
25:03 监管函件的意义
27:57 给消费者选择分红险的提示了什么?
· 关注保险公司的投资表现
· 关注保险公司的风险评级
· 分红特别储备因为没有公开,年报里面也很难找到,所以这个指标没有办法作为一个衡量指标
32:10 监管函对保险公司的影响
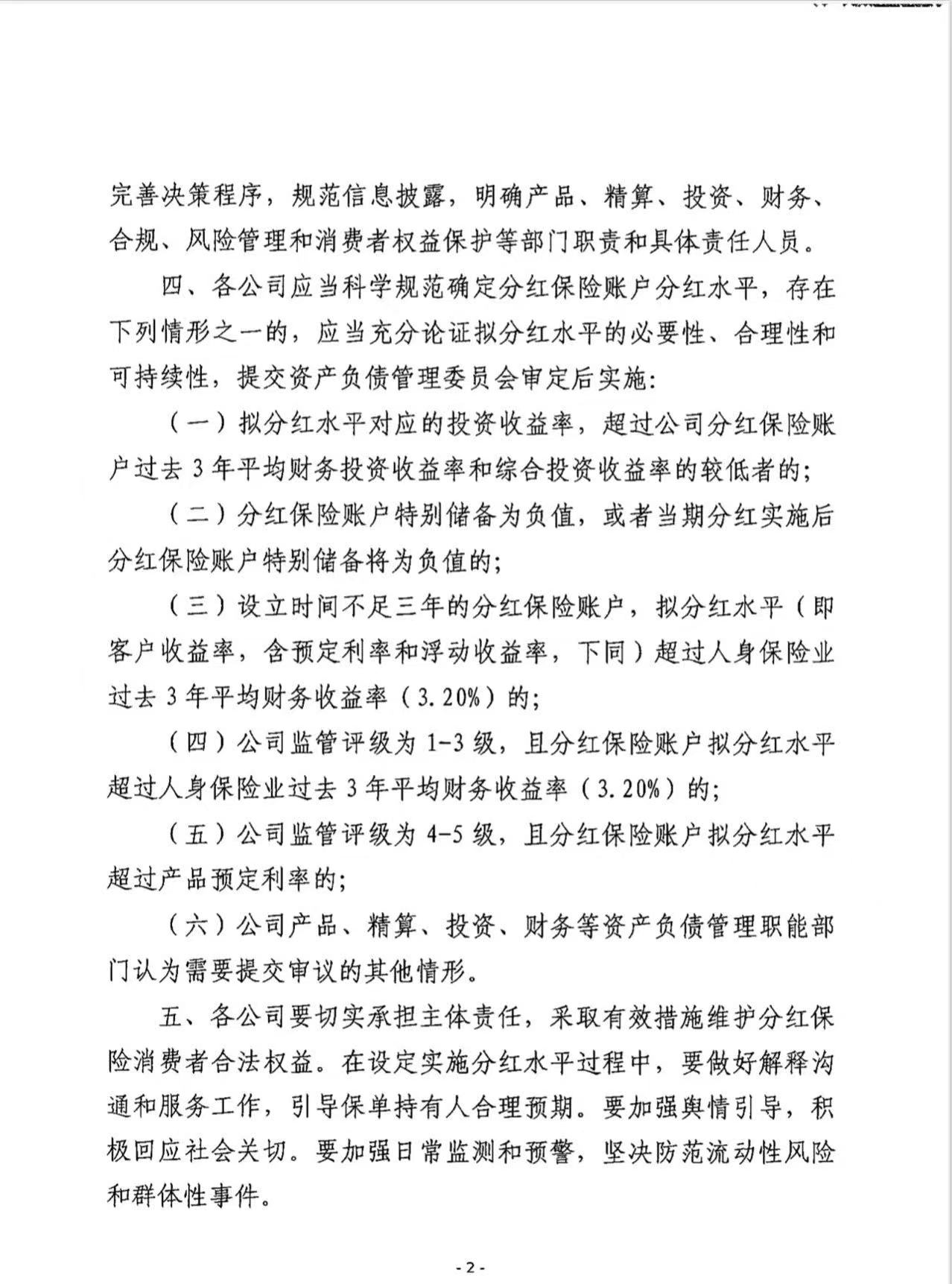
函件原文


