时长:
48分钟
播放:
2.01万
发布:
1个月前
简介...
【本期嘉宾】
张继民,原新华社高级记者、国务院政府特殊津贴专家、福建省人民政府顾问、南极探险荣立二等功、中国科学院老科学家科普演讲团成员、全国学习型城市建设指导小组成员、获“中国首届十大当代徐霞客”称号。
【播客手记】
我们和张继民老师的这场对话,始于一本中国国家地理《南迦巴瓦九大垂直自然带》的刊物,我们邀约张继民老师撰写一篇“致敬百年地理大发现与发现者们:雅鲁藏布大峡谷科学发现”,作者以一种致敬的方式,回顾了那个科学考察的时代,整个过程,很动人。
1987年,一篇名为《雅鲁藏布江下游河谷水汽通道初探》的论文发表于《中国科学》,彼时的作者——杨逸畴、高登义、李渤生可能还未能意识到,7年后的他们即将作为雅鲁藏布大峡谷的发现者,揭开“中国最后的秘境”的神秘面纱。从发现到论证、公布,几经波折,新华社高级记者张继民先生作为其中发现者、督导者、写作者,用一篇篇报道完整记录了全过程,这是一次科学家与媒体人的合力,成就了20世纪末一次世界级的地理大发现,也被称为“改写世界地理教科书的新发现”。
2025年7月19日,雅鲁藏布大拐弯区域“雅江水电站”正式开建,让我们再次把目光聚焦在这片区域,作为曾经科学发现者之一,如今如何看待雅江水电站的建设呢?我们由此开启了“出发!雅鲁藏布”的话题。因为内容丰富,我们分为上、下两篇播送,欢迎收听!

《南迦巴瓦九垂白皮书》 刊物内页

《地理知识》对于雅鲁藏布区域报道的时间轴

98年雅鲁藏布大峡谷春季探险路线图 (嘉宾提供)
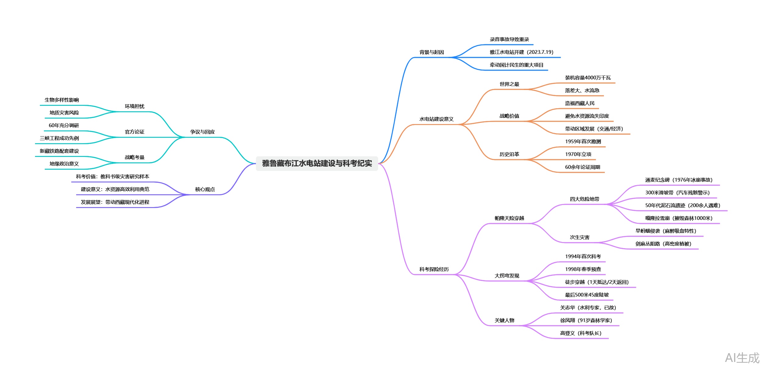
【播客思维导图】

评价...
空空如也
小宇宙热门评论...
园子每天6点起
1个月前
北京
26
42:18 环保问题就这么一句带过了……"具体的我也不懂,但是肯定不用担心"?!这个逻辑,真的是学者吗?
HD1005461o
1个月前
河南
10
43:13 但是确实之前干了个什么工程把我们这边一个非常好的景点叫“百泉”给整没水了。😅我姥姥心疼了一辈子,想起来就给我说,觉得可惜,小辈的都看不到那么清澈的源源不断的天然泉眼了,而且冬暖夏凉。我听着确实很梦幻,但再也没机会见到了😅
淡码周的东写西读
1个月前
四川
6
41:28 主播也不太懂 而且 张老师刚想背一段 讲水电的时候,主播居然岔开转而去提问崔老,可行性 价值 技术准备 战略思考 做得怎么样,全没提啊
窥探FM-萨亚
1个月前
上海
4
非常喜欢这种纪实类型的内容 下期可以多讲讲当地的风土人情,历史人文,故事传说啥的。😁
pp乐乐
1个月前
上海
3
听完对这条河的敬畏和理解都翻倍了。像补了一堂地理课,世界第一大峡谷的大拐弯,天险里雪崩、泥石流与堰塞湖的形成,巨大的水能落差孕育水电站。
对答案的喋喋
1个月前
广东
3
25:24 学到了,蛤蚂蝗就是蚂蝗吗
童冰
1个月前
浙江
3
扯半天没涉及到水电主题,这么大的工程,希望能听听反对意见
窥探FM-萨亚
1个月前
上海
2
46:15 太精彩了
小宝--
1个月前
浙江
2
太不容易了 天呐
荔枝蜜_fHbp
1个月前
北京
2
我觉得可以给老崔多一些对谈,作为我们普通人嘴替,多给一些内容探讨。
程小挑
1个月前
辽宁
2
老崔这是常驻了🥰
对答案的喋喋
1个月前
广东
2
一直以为雪崩的危险在于被埋,原来被雪崩冲击到这么危险
小宝--
1个月前
浙江
2
这一类的播客 之前听的很少,这次听完感觉眼界都拓宽了!
贾玖文
1个月前
陕西
2
45:28 学到了很多内容,老师讲的特别清晰,点赞
Tysonfdc
1个月前
北京
2
之前讲秦岭那个讲得这么好,这个怎么能讲的那么差,一个小时啥也没讲,而且还是录第二次,你们就不能剪剪凑成一集吗,水成这样还分两集
Eureka_78gx
1个月前
浙江
2
45:28 最后这一段背景乐太阴间了吧
张凯宁_aotW
1个月前
广东
1
旱蚂蝗的故事
筱宁Lori
1个月前
上海
1
听的还是挺激动也挺唏嘘的
Jean-不如跳舞
1个月前
陕西
1
15:08 听着都好凶险啊!
nanoduff
1个月前
江苏
1
老师口音和辛德勇老师一模一样