你是不是也刚入职就想离职,但又找不到更好的工作,所以身不由己,不得不上班?
忍忍就会好吗?多待几个月就会好吗?
不知道。
这世界上绝大多数工作都是狗屁工作,我们确实很难在工作中找到意义。
如果我们不做些什么,继续麻木忍让,事情不会变得更好。
但是我们可以做些什么,来缓解自己的厌班情绪。
甚至在工作中找到真正的意义。
欢迎添加小助手微信dejavu0096备注【体验官】加入地球OL体验服公会催更,也欢迎在听友群畅所欲言。
如果你有任何疑问/建议/烦恼或者故事想要分享,欢迎点击链接给我们写信 → 地球 OL 体验官专属信箱 - 树洞/建议/话题许愿/故事分享
本期空降坐标:
00:00 本期节目是户外录制的哦,来聆听大自然的配乐吧~
02:29 厌班情绪来袭,我们该如何自救?
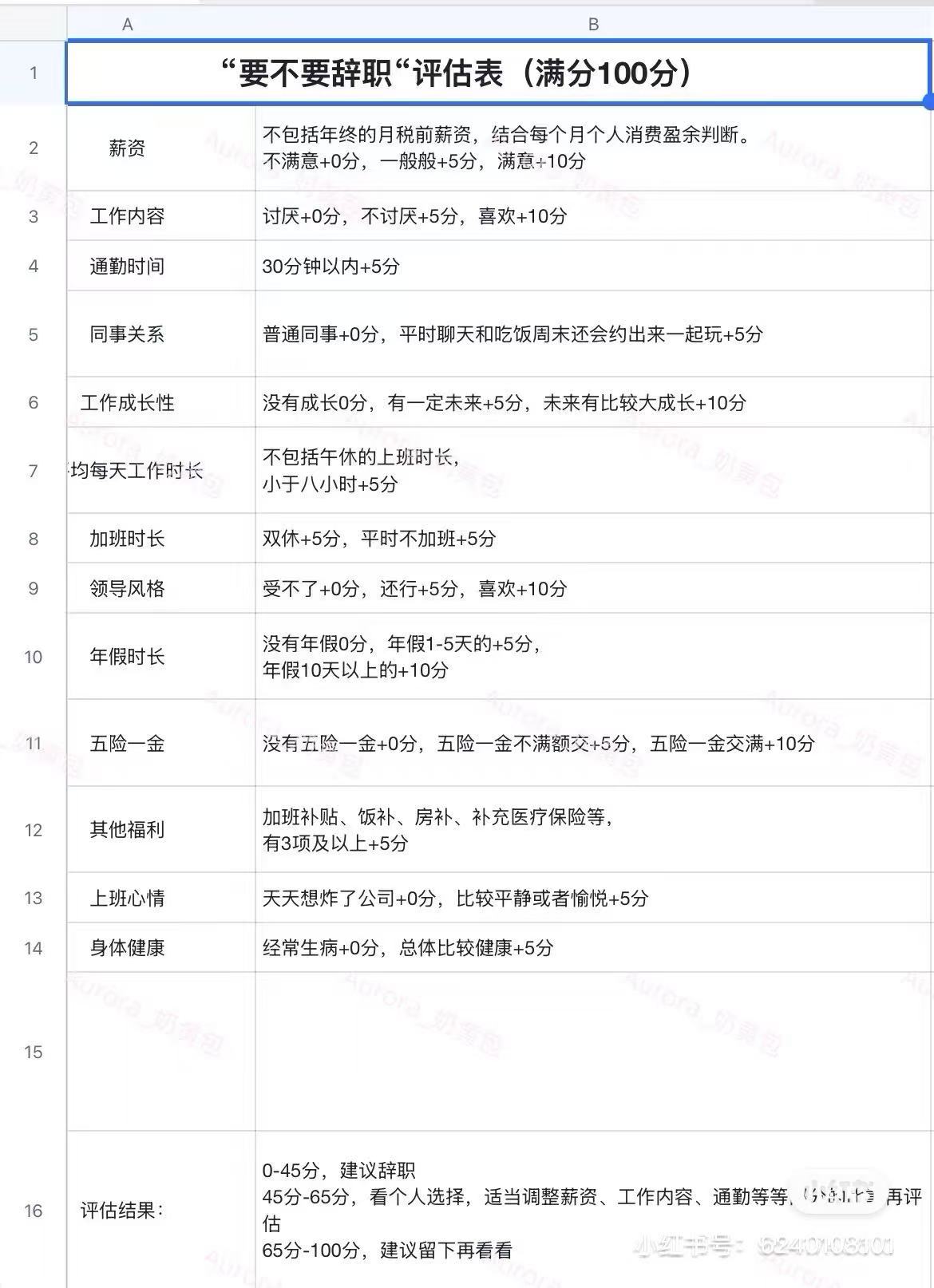
离职测评表↓(仅供参考)

08:05短期不离职,其实是更有计划的离职
11:47 梳理自己暂不离职的理由,当这些理由无效之时,就更能坚定自己离职的想法
14:19 选择做&不做一些事,找回工作中的掌控感,比如用70分心态工作,不需要追求领导和同事的认可
18:32 不必将领导的批评放在心上,不要盲目崇拜权威
20:30 工作时如何做好情绪管理,处理同事关系?
27:09 别轻信领导画饼,不过时管理你的手段
28:47 摆脱“好学生思维”,学会摸鱼和“开小差”
31:35 培养爱好,转移人生重心在生活上而不是工作上
34:42 工作不全是无意义的,学会建立自己与工作的链接
39:26 吐槽厌班情绪要选对倾诉对象
42:54 适度抱怨,积极解决问题。当然,别人跟你抱怨让你感到不适时也请及时制止ta
47:55 工作的苦与难只有你自己知道,不要被他人的意见左右
地球OL体验服,是针对地球这个开放世界的各种关卡和剧情打造的一档公会式节目。我们会在这里不定期分享地球OL攻略、观察视角以及聊天沙龙。在这个一生一次的游戏里,每个人都是独一无二的体验官。
在聊天沙龙专栏节目里,我会和我的朋友们每期探讨一个话题。在这些节目里,我们会分享个人体验,寻找更好的生活方式。希望我们的聊天可以陪你度过一段治愈的时光。
感谢你愿意付出倾听的时间,我们下期再见!