时长:
16分钟
播放:
846
发布:
1年前
主播...
简介...
中国人口出生率下降,房产库存消化难题愈发严重。城镇住宅供应充足,但供需结构出现失衡。政府通过一系列政策加速去库存,力图稳定房地产市场,包括税收优惠和支持措施。契税大降,购房成本大幅减少,买房缴税不再是难题。这些新政能否真正缓解房企压力,帮助市场复苏?
一、人口数据概览
- 宠物与婴幼儿对比:高盛报告显示中国宠物数量增长,将超婴幼儿数量,反映家庭与消费观念转变。
- 结婚登记:今年前三季度结婚登记数大幅减少,预示全年新低,探讨其对生育意愿的影响因素。

- 出生人口:2024 年上半年出生人口少,全年预估低于去年,剖析对老龄化及社会多方面挑战。
二、低出生率的影响与应对
- 老龄少子化:中国面临严峻形势,人口负增长且老龄化加深,分析对经济等领域冲击。
- 国家政策:国务院办公厅措施涵盖生育多方面支持,解读各地生育补贴政策及效果。
- 概念解读:阐释出生率与生育率概念、关系,对比国内外数据,强调双角度解决人口问题。
三、房地产库存剖析
- 库存数据:呈现城镇住宅存量、套数、人均面积及套户比,说明整体与国际标准对比情况。

- 分布差异:分析一线结构失衡、三四线过剩的库存分布对市场的不同影响。
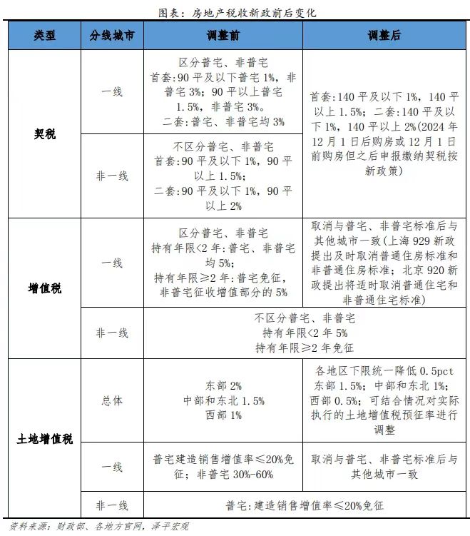
四、房地产契税新政解析
- 契税优惠:介绍新政下不同住房契税税率调整,用案例展示购房者省钱效果。
- 增值税调整:说明增值税免征政策变化对二手房交易的作用。

- 实施细则:解答购房缴税时间与新政执行问题,提供操作指引。
- 对房企影响:阐述土地增值税预征率下调对房企资金压力缓解及市场稳定作用。
如果大家想收看文字版,可以关注微信公众号:财咖时间。
评价...
空空如也
小宇宙热门评论...
叶扬眉
11个月前
辽宁
2
生育补贴是谁给发?政府?单位?
三个研发
9个月前
北京
2
07:58 赞同,依靠科技的进步,已经不需要那么多人类了,比起靠鼓励造人来解决生产力和流程问题,这样的工作应该交给AI。应该讨论的是关于未来人口的新供需平衡
逐渐离谱
1年前
湖南
2
给半年的工资夫妻两个人都能领吗,那不是很香,但凡一个人领都很香啊?只有杭州吗?
XieDQ
1年前
浙江
1
能不能不出血