时长:
                                
                                
                                    34分钟
                                
                            
                                    播放:
                                
                                
                                    176                                
                            
                                    发布:
                                
                                
                                    8个月前
                                
                            
                    简介...
                
                🤖 招聘旺季来啦!抓住“金三银四”,本期和大家分享如何事半功倍的利用deepseek,训练TA成为量身定制的面试教练。
⏰ 不被标记的时间轴
👉🏻 预测今年招聘市场的热度
👉🏻 电脑安装DeepSeek的Tips
👉🏻 金牌面试官常用的提问模型
👉🏻 明确自己的职业锚点,能引起对方兴趣的点&对方顾虑或疑惑的点
👉🏻 从面试官的提问中判断TA的管理风格、团队文化,窥见企业内部的真实面貌
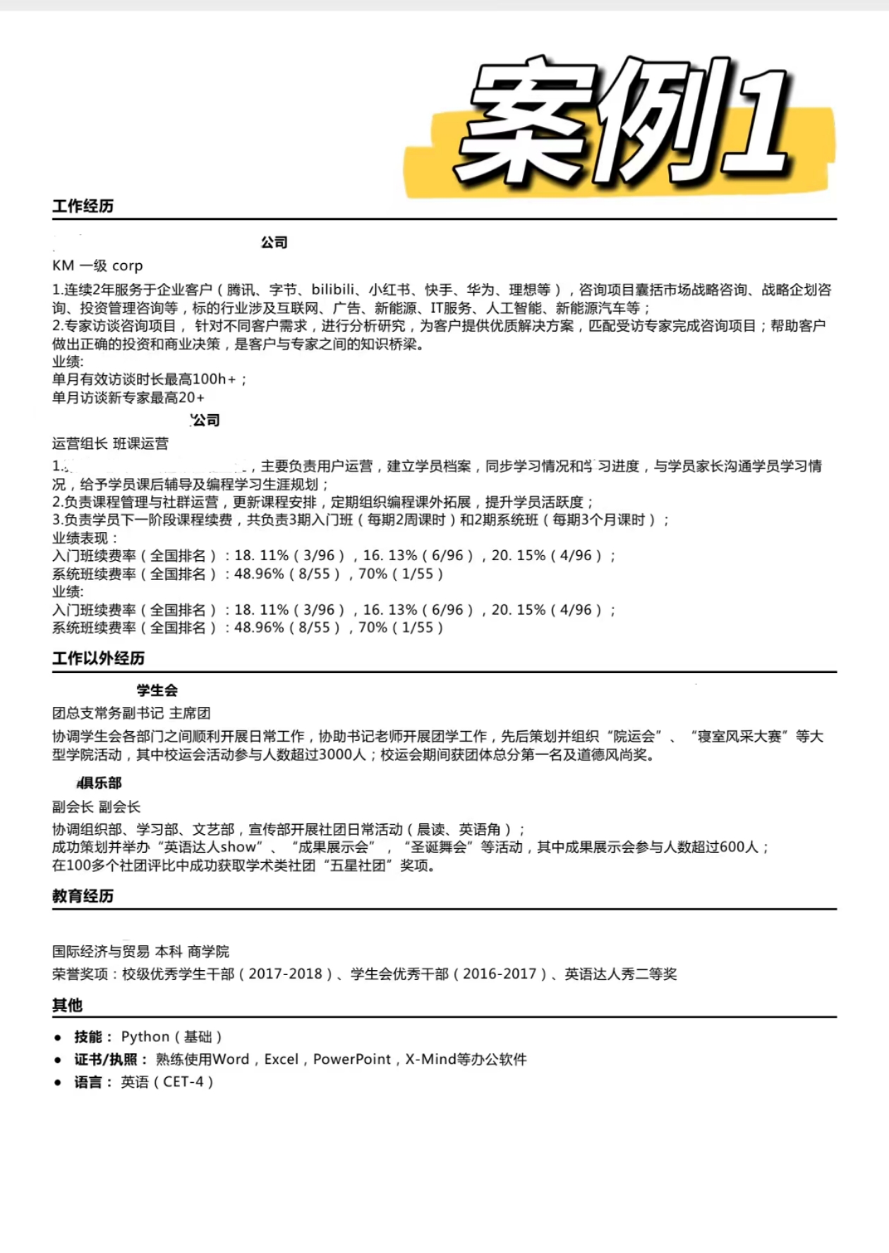
😁 简历DEMO



🎤 本期主播 🎤
莎拉
Eva
云云
📻本节目收听方式
目前《U点东西》在小宇宙|喜马拉雅|荔枝FM | 蜻蜓FM 都可以收听啦✌️
                    评价...
                
                                    空空如也
                        
            
         
                        小宇宙热门评论...
                    
                    
                                            
                                                    
                                                        云云有点想笑
                                                    
                                                    
                                                
                                                
                                                        8个月前
                                                        
                                                        上海
                                                    
                                                
                    2
                
            
                                                学会提问 更好的运用AI
                                            
                                        
                                                    
                                                        没有叶的芹菜
                                                    
                                                    
                                                
                                                
                                                        8个月前
                                                        
                                                        河南
                                                    
                                                
                    1
                
            
                                                工作越来方便了