时长:
114分钟
播放:
1,231
发布:
9个月前
主播...
简介...
这一期邀请投资实战派主理人永庆聊一聊A股不同投资门派的框架与边界,为啥讲完方法还要讲边界呢,因为每种投资方法都有自己的能与不能啊
初入股市,往往只知道what层面的方法论,几年历练,在why should I do this的问题上精进几步,而了解了why之后,自然就知道它的能与不能,知道它的有效边界了
不知道边界,那自然也容易亏钱啊
本期永庆还讲了投资实战派精选50家全球好公司的方法和逻辑,介绍了他多年做投资后沉淀下来的价值投资法
本期节目是《投资实战派》和《知钱所以然》的串台
「本期嘉宾」
投资实战派主理人:永庆(wx:aqing5210305),也是精选50Club发起人;从业近十年,先后就职于PE、对冲基金和家办,关注大消费、大互联网和大周期等行业的投资机会;投资思考和记录见公众号&雪球:
主持人:知钱所以然主播Skye,亚利桑那大学经济学博士,公众号《仲谋宏观笔记》,此前参与录制的其他播客:(串台《我是女博士》)
「投资实战派」精选活动
活动1:投资实战派“知识星球”主要提供:播客的文字版+高质量信息源可以在知识星球中搜索“实战派”,比如:爱部分全球精选50公司持续跟踪,爱马仕、costco、拼多多、美团、瑞幸、特斯拉等
活动2:精选50Club:深度研究和讨论50家全球有竞争优势的公司,针对家办、FOF、高净值听友提供少量精选50Club付费旁听会员名额(见文未图片)
(苹果用户想要「加入星球」,只需要点击星球预览页右上角的[分享按钮再点击分享到「微信」,然后在微信内打开刚才分享的页面,即可使用微信支付加入星球。)


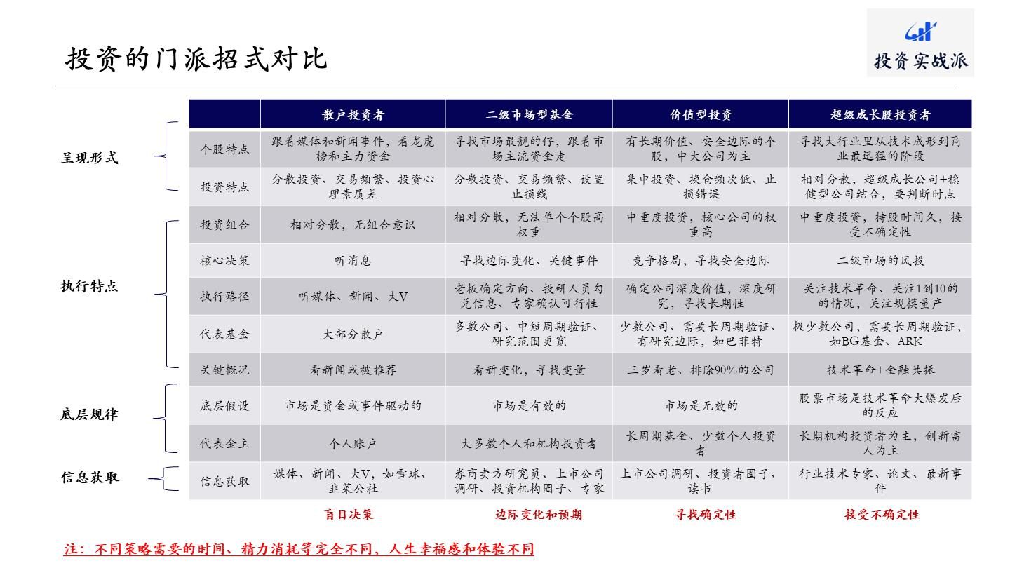
相关图表(更多见投资实战派知识星球)




评价...
空空如也
小宇宙热门评论...
巴啦啦树洞
9个月前
广东
2
华泰证券与本播客合作持续进行中,播客渠道客户赠送价值1298元的主力密码工具和498元的趋势顶底工具,以及免费12个月LEVEL2十档行情
华泰证券是券商行业月活NO.1,大平台的操作规范更值得放心哦~
十克釉
9个月前
广东
1
嘉宾分享的内容质量好高!👍